为更好地贯彻执行市委、市政府关于推进本市城市更新高质量发展的工作要求,促进新技术、新产品、新材料、新工艺的应用,规范本市工程泥浆和渣土再生自密实填筑材料的产品质量,为工程泥浆和渣土资源化利用开辟新的技术途径,减轻城市运行压力,降低城市碳排放,推进城市绿色可持续发展。
上海市绿色建筑协会组织相关专家对《工程泥浆和渣土再生自密实流态填筑料》和《工程泥浆和渣土再生自密实填筑材料生产场所建设与管理标准》的立项文件进行了认真、细致、全面的评审,最终同意将其列入协会团体标准编制计划。

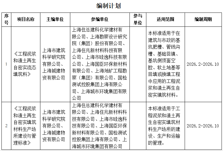
《工程泥浆和渣土再生自密实流态填筑料》和《工程泥浆和渣土再生自密实填筑材料生产场所建设与管理标准》编制计划
